728x90
반응형
SMALL
# generates the exponentially damped sinusoidal signal
clear all;clc;
x =inline('5*sin(2*pi*1*t).*exp(-.4*t)','t');
t = (-10:.01:10);
plot(t,x(t));
xlabel ('t (seconds)');
ylabel ('Ámplitude');

# generates the unit step function over [5,5]
clear all;clc;
u=inline('(t>=0)','t');
t=-5:0.01:5;
plot(t,u(t))
xlabel ('t (seconds)');
ylabel ('Ámplitude')
axis([-5 5 -2 2])

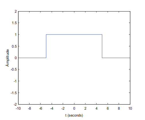
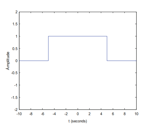
# generate rectangular pulse function
clear all;clc;
u=inline('(t>=-5)& (t<5)','t');
t=-10:0.01:10;
plot(t,u(t))
xlabel ('t (seconds)');
ylabel ('Ámplitude')
axis([-10 10 -2 2])


728x90
반응형
LIST
'Signal Processing' 카테고리의 다른 글
| 신호 처리 (Signal Processing) (0) | 2022.03.14 |
|---|---|
| 02. Continuous-Time Signals and Systems (1) (0) | 2022.03.11 |
| 01. Introduction (3) (0) | 2022.03.11 |
| 01. Introduction (2) (0) | 2022.03.11 |
| 01. Introduction (1) (0) | 2022.03.10 |